Model High Court Rules
High Courts across India were established at different times, leading to them evolving their own unique sets of rules and processes for litigation practices and judicial administration in the courts. Some of these rules have become redundant due to emerging technologies, and new rules to keep up with technological needs are added in an ad-hoc manner, causing inconsistencies and gaps that affect the smooth functioning of the Court. Currently, these varied procedures create confusion for litigants and advocates working across jurisdictions. We have created these modular, simple, and litigant-centric Model Rules by standardising processes like filing, case types, data access protocols, etc
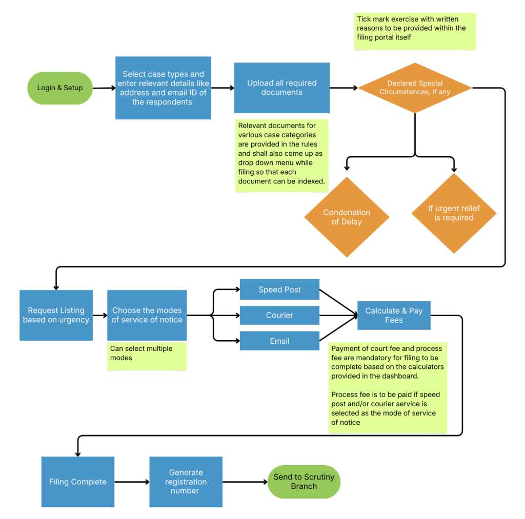
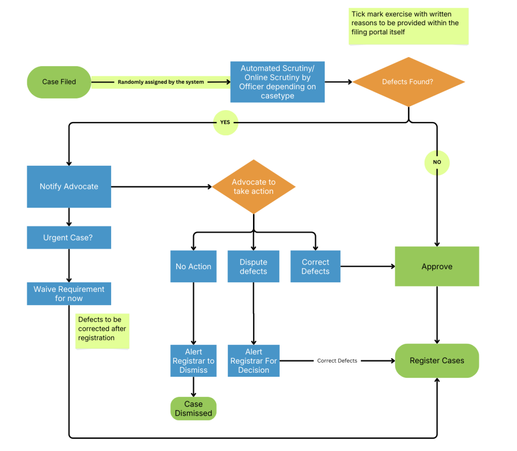
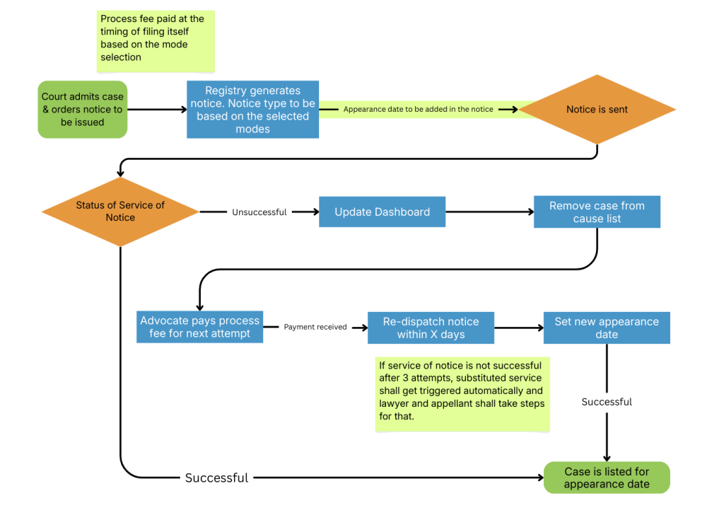
These Rules create a modernised, technology-driven framework for judicial administration of High Courts. The Rules provide a standard framework for every stage of litigation, from filing and scrutiny of pleadings to the automatic service of notice via email, and finally, the pronouncement of judgments and calculation of costs. Since Rules are difficult to constantly amend, we have created the practice guidelines that are modular so that each High Court can customise details and amend them, as per their needs. The streamlined processes in this comprehensive set of rules are based on principles of efficiency, simplicity, and transparency.








